“2015-2016学年大学生学术科研资助课题项目”结项答辩会
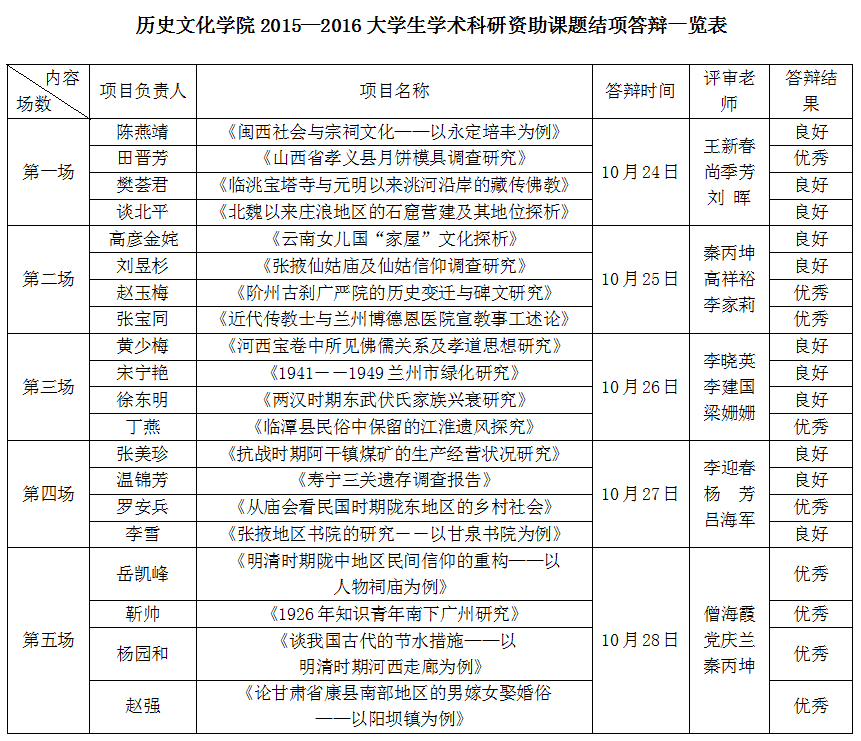
为倡导以学生为主体的研究性学习,充分调动学生从事科学研究的主动性极性和创造性,进一步提高教育教学质量和人才培养质量,我院开展了2015-2016学年大学生学术科研资助课题项目活动。本次课题项目于2015年11月进行了立项申请,经过学院层层筛选,共有20个项目通过立项,其中校级项目2个,院级项目18个。2016年10月24日开始进行结项答辩,本次答辩会共分为5场,为期一周,于10月28日结束,约有260人参与本次活动。入选我院2015-2016学年大学生学术科研资助项目的20个课题全部顺利完成结项答辩,其中9个课题被评为优秀,11个课题被评为良好。

