第六届“华夏杯”辩论赛圆满落幕
为提升学生思辨能力和创造力,丰富大学生课外生活,激发学生自主思考的能力,我院在2018年9月26日至12月11日举行了第六届“华夏杯”辩论赛。

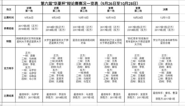
辩论赛邀请了我院老师和学生代表担任评委,2017、2018级各班学生踊跃报名,热情参与。比赛分初赛、复赛、决赛三部分。在初赛阶段,赛场气氛紧张热烈,双方辩手你来我往、侃侃而谈,场下观众激情澎湃、掌声连绵不断。复赛阶段,各晋级队伍旁征博引,继续发挥各自优势,队员间相互协作,双方展开激烈交锋,观赛学生热情参与。在最扣人心弦的决赛阶段,双方围绕“学分不达标本科转专科是否合理”进行辩论。参赛队伍乘风破浪,气势如虹,自由辩论环节将比赛气氛再次推向高潮,现场气氛迅速升温,精彩不停,掌声不断,其中反方一辩高敏同学有条不紊的辩论,对于对方选手问题巧妙的回辩,展现出了一个优秀辩手的思辨能力。在评委点评环节中李晓英老师针对这一辩题,从学术的角度进行分析,指出应与所学专业内容结合,同时也肯定了选手们的精彩辩论。

本届“华夏杯”辩论赛,进入复赛的班级有,2017级9499威尼斯2班、2018级9499威尼斯2班、2017级9499威尼斯1班;进入决赛的班级有:2017级9499威尼斯1班、2017级9499威尼斯2班;最后决赛获胜的班级是2017级9499威尼斯1班。获得最佳辩手的同学有:吴旻芳、秦钰、曹淏月、马淑雯、马伊罕、李双伶。

通过本次辩论赛,不仅锻炼了同学们的辩论能力和合作能力,还提高了同学们的思维反应速度、沟通技巧,增强了语言组织能力和应变能力。我们相信,在未来的日子里,同学们会更上一层楼!

